(中国)科技公司
关于我们
公司简介
组织架构
资质荣誉
公司风采
新闻资讯
公司新闻
行业新闻
党的建设
党务公开
上级精神
党章党规
业务介绍
沥青产品
研发创新
走进厂区
电商平台
案例展示
沥青
(中国)科技公司
人力资源
招标信息
联系我们
联系我们
客户留言
信访举报
重大信息公开
山东高速沥青有限公司
山东高速路用新材料技术有限公司
(中国)科技公司
关于我们
公司简介
组织架构
资质荣誉
公司风采
新闻资讯
公司新闻
行业新闻
党的建设
党务公开
上级精神
党章党规
业务介绍
沥青产品
研发创新
走进厂区
电商平台
案例展示
沥青
(中国)科技公司
人力资源
招标信息
联系我们
联系我们
客户留言
信访举报
重大信息公开
山东高速沥青有限公司
山东高速路用新材料技术有限公司
人力资源
招标信息
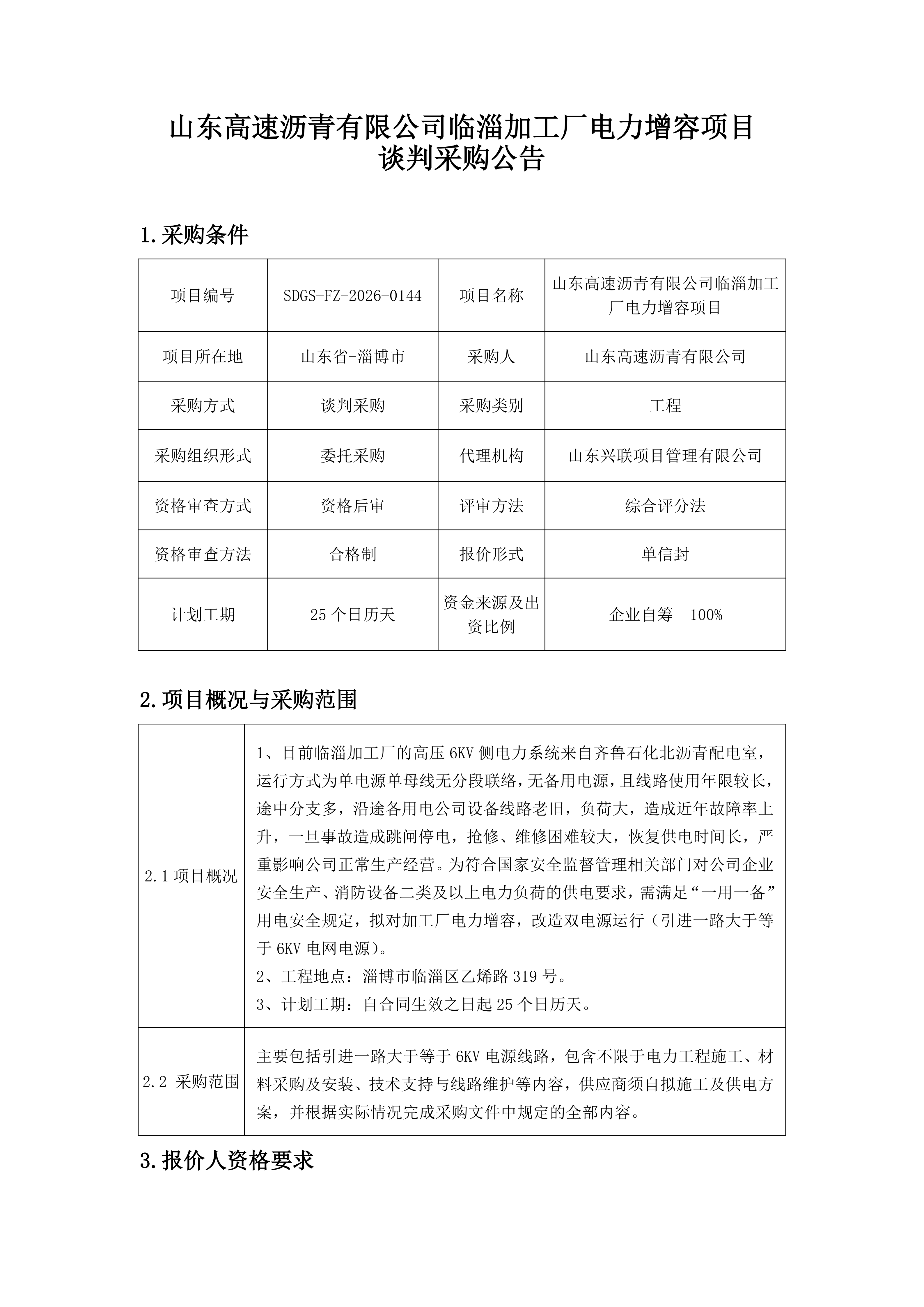
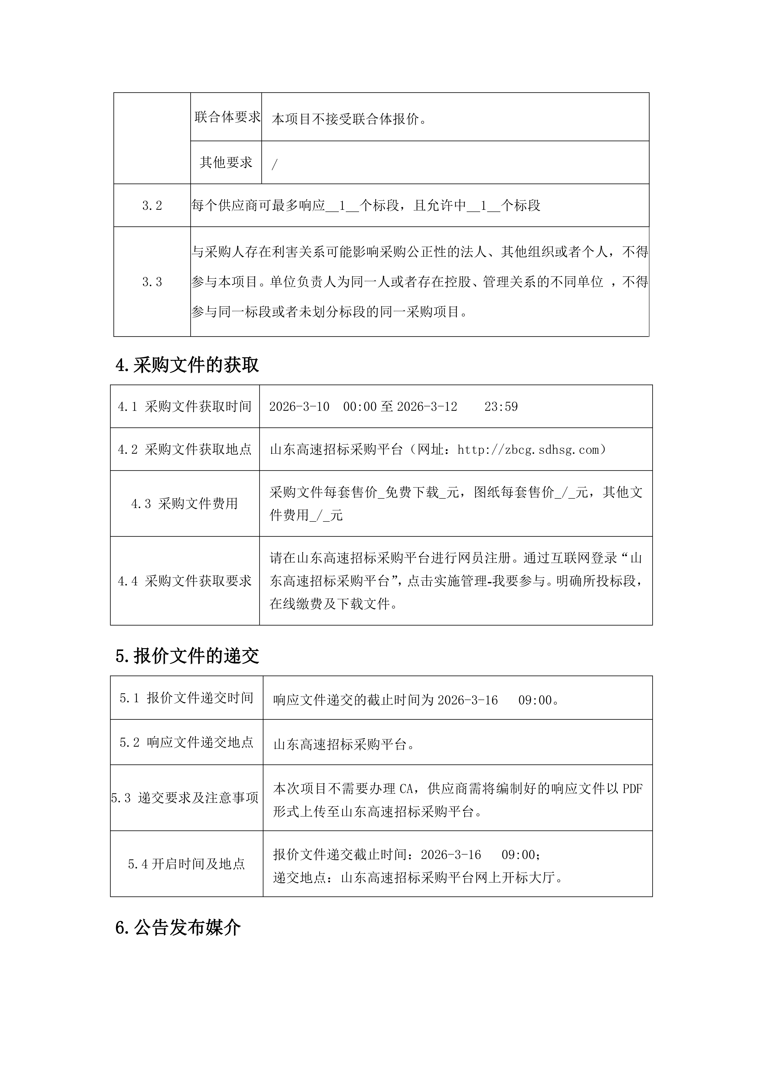
山东高速沥青有限公司临淄加工厂电力增容项目谈判采购公告
访问次数:
0
发布时间:2026-03-10
welcome-球速体育
|
乐鱼手机入口-leyu(中国)
|
球速网页版-球速qiusu(中国)
|
奇异果体育-(中国)科技公司
|
乐鱼官方端网站登录入口-乐鱼leyu(中国)
|
完美网页版-完美(中国)官方
|
华体会平台-华体会(中国)
|
星空web版登录入口-星空online(中国)
|
完美官方在线入口-完美(中国)
|